

This one might get more votes than Kamala Harris, you understand, whatever homosexual predator it actually is, as that is the apparent pre-requisite for democrat politics: full on pizzagate pedophile or no dice. They ain’t got time for nothing nice, you dig? No snitch, not for a cartel bitch. No California grave digging ditch big enough for all the bodies furthermore, why not a false flag to distract from the brat hag?
What is it that they have that we need to see about on tv? No power as such is the point as much: how about we do away with all political party?
Do we agree?
What other information runs through lines on the tree poles in fine? Infinity.
And that’s definitely no Kamala Harris endorsement by the way
We want California with a new capital to say
Mount Shasta is found verily
The true Power around by the Sea
Furthermore we
Think the
California MYSTERY BABYLON entity
Needs a written history
That is true in full verily.

Who builds pizzagate style?
Like this kind of company?

You understand? Symbolic land, is having a problem functioning again, basically vicinage prime: court at the pizzagate time.
Pizzagate at the court.
Time of Prophecy and the sort,
You understand
How it gets heavy in the land.

Coupbunga
Coupbama
California, CA
We don’t often get coups in the good old USA
What is the problem with women today?
Are they like the women photographed basically?
Not really, in full
The inhumanity they pull
From below they do
Appear to have to come from true
Do you understand what they do,


Look at the top of the right one.

The devil possessed do not do language, they say,
As language is heavenly,
Other ways of form,
Are very lowly indeed
Demonic purity spirals we don’t need
What did he mean by that?
HG TV needs to go to.
Whose campaign?
My campaign,
ACM
For President again,
We are in,
Times to begin,
Time to start,
Presidents who are true
Have to do
Many wonders
Signs too
Do you understand
How in the land
Of New Jersey again
To have a Second Revolution
We need one of the original 13 Colonies,
You understand,
I am President again and again
Do the math
The simulation crashed
Hey!
He has to be
Presidential Man exactly
On time
And what money
We are going to say
We will be in control of all money
Do you understand?
The hyper-intelligence scanning the land.

It’s like what is Epstein Kamala doing right now?
How much cover-up of nasty porno crime does a or the AG of California uncover in time?
How much video do they have in an archive basically?
Do you understand how quickly attorneys become evil in excess of all prior expectations?
Do you understand?
Attorney power in the land is already stressed again,
Concept hierarchies lacking and then
Concepts entirely absent again
Why we call them then the lawless Californian
Thing gang of the worst
They’re not with any power and they are cursed
Yes, cursed by God, do you understand,
This is part of Revelation,
That is ongoing in the sand.

Very old money they say, around the corner in what way?
Big old town, DC is found, there is more than just them there, you understand?

What is the problem basically?
With the local vicinity?
All the power line under what or tree?
Why do they block the roads verily?

What is their problem?
Canada needs to go, in full, we agree,
We don’t want to see them for one second of the day,
Understand,
In the Sand
It is the Language We Command
He didn’t do nothin’
A good boy they say
He was listening to his podcast all of the day
And it turned out to be
holocaust activity
On that tv
So very repugnant actually,
Do you understand?
The fraud “economics” man
Like the fraud “biology” again
About as worthless as they can
Be from the university
That is so pathetic and vile that we
Tell you now
The false flag gang is how
One should interpret them at all
There are very few actual people around
Most of the fraud is clearly unsound
And the rest will be
Some parts royal society
Other parts subtlety
The tactic in the book
Make sure to never look
At the Sun or Moon directly
And avoid any true study
Is what they say
Every single day
Just do an only fans tv
And holocaust prostitution activity
Aren’t the young people so educated today
All that town, all that life
Dedicated to nothing but hatred and strife
Made a money check not at all
Compromised the soul
Appears to be the goal
Do you understand?
The consequence of “ivy” man
Being taking seriously again
In government position
ROCKONOMICS will not do
No motive, untrue.

Big boy ROCKONOMICS
Just the kind of brick
That appears on a shelf
Clearly full of it
But some kind of gang
Made an order for thousands of copies it appears
So any in the
In-network capacity
For little boy university
Town thuggery
Do enough sales through the
Fraud category
To be democrat proudly
Relevant to nobody
The total non-entity
Barely living actually
If alive at all formally
The very soulless category
Apocalyptic in that way,
We do say,
All across the USA

What kind of murder ring pedo gang constitutes “israeli” again?
It’s like the Epstein kind
Murder of children
Murder of every kind
And then the end of israeli we find
Correct and proper every time.

The “gun control” gang,
Fears self-defense yet again,
For the average American,
So then pizzagate might begin,
To go into overdrive, frenzy they say
Otherwise, people and infants might survive,
When Americans realize,
Guns are the VQ
That holds the enemy off, true.

APP is pathetic beyond the veil,
And the author there,
What is the problem all of the day?
Why are they so scared of Americans actually?
It’s almost like they are an exclusively israeli pedo gang,
Just like 9/11 leads to in the end.

Big boy tv doing a jig basically.
What kind of fakery,
Are we expecting on Tuesday?
How many hours about?
24 hours and 47 minutes
Until 11/5
Remember this one formally endorsed Harris
And Trump survived
So what does that mean for the enemy as seen?
Zelensky the Hitler of our time.
4 3 0 there in fine.

Isn’t NYC so nice?
Aren’t we so lucky to have them around?
It’s all this really high quality,
High class, and high society,
That lives and dies so very politely,
And verily quite the,
Magic that we see
Of sex crime and apparently
Full on sex slavery
Of like the dungeon style category
Yea, so NYC
So much for the,
Not a third-world country,
Do you understand?
We need a quarantine of them,
Not the other way around.
They must be understood
To be a nasty enemy underground,
In the dimensions we found
:

I count 8,
They say there were 9,
Who is 9?
Women should be outlawed in fine,
From any power in any country of the kind,
Far more likely to be the disaster we find,

Open borders, eh?
It’s like the influential upper crust
Has so much quality that we must
Look for all of the bodies around
The world and where the victims are found
The false flag gang comes around
Composed of the same upper crust
Violent, thing, slaver, lust
What is it about rights and trust?
What time is it for Revolution we must,
Ascertain verily,
I do not want to see any bad tv.

The radical things on tv
That do Kamala Harris sycophant activity
Are like actually slavery demons
That do actual slavery
And do open borders casuistry
For like all those organs basically
As the primary i.d.
Of motive actually
What about American History did they have to say again?
No more New York democrat in polite conversation,
Too foul is the synagogue of satan
Everything they do is an illusion for the nasty money town
Everything purity spirals
Right below the ground












They bring so much to the table, eh?
You understand?
We don’t want to have to see black crime on tv,
Then do more time
On tv in fine
Needs to free of swine.
About as annoying as the most annoying of all time.

He didn’t do nothing
Indeed they say
Throw the fucking book at him basically.
You understand?
This asshole tried to steal your rights,
As part of a gang,
A gang,
Like a tv gang,
Like California again,
What is Kamala Harris to us on 11/3/24
But the coup entity that should not be on tv anymore
Seen or given any power actually,
With the whole apparatus of vote theft
That we believe
Is attempting to steal all of the rights again,
Basically like a very nasty foreign nation
Like a nazi invasion
On the tv
To a certain degree
Like the idiotic waste of time we
Definitely call a hate crime at the
Smollett thing-incident
Of what did they claim?
Someone attempted to maim,
With like a chemical spill
Some black eye,
By some no name whites come by
But remember pizzagate again
How they allegedly began
To use like industrial acid in bulk
To dissolve human remains
To cover-up the existence at all
Of victims recall
And the point in such a matter of rights
With the inversion of all truth on tv
A race war verily
Of blacks against the entire Country
That openly demands ethnic cleansing of the
Whites around the world basically
You understand?
Those things cannot have power ever again.
They do no kindness to any man, woman, and the children :

What kind of lynching do you call?
When there was no lynching at all?
A fiction on tv featuring a California entity,
As repugnant as the,
Act of war basically,
Like a fake old incident,
To start a war by some government,
Any claim
Of a Harris again
Will be met with derision
By every nation
As one might understand
No nuclear weapon
Ever will be
Under power of the
Kamala Harris entity
Whatever that is actually
Because on topic of fake history
That’s the fakest of them all,
From the UNDERWORLD we call,
:

What kind of doubles are these?
Recall human emotionalities
Are not ascribed to entities.

Remember, the whole gang from tv were trying to steal your rights actually.

False flag kind of a tag,
The arrogance and the lag,
The time to ponder is now,
How much of a sacred cow
Of teevee’s ontology
Can be undone formally
In the false flag lier gang
Made spoken of in public again
Like openly without a doubt
Especially when they claim a shooting happens throughout
Teevee land all at once
Actors and comeuppance
Demands and plans
And to fruition
Furthering the rights of man
Rather than demanding them
Do you understand
The nature of this problem
Is Kamala Harris again
Demented Democratic Party at it’s end
In all falsity
In all for teevee
Save face entities
And the never quality
For any the Country
They despise formally
True category
Of life experience basically
Thus in the end are we
Subject to war talk
All of the day
Because all we see is war entity
On such teevee
What is their problem actually?

What do you think the Epstein-P. Diddy fallout has done to the Kamala Harris “campaign?”
They want to take our rights away,
Based on false flag day to day,
On NYC tv
So we verily see
No peace at all formally,
This is how political parties are currently,
Trump and a handful probably, are all that remains of the R category,
Is Tulsi the only D,
Who has spoken any sense recently?
You understand?
There are no Democrats left
And what power is in the land
Then basically comes down to weapon
Fundamentally of information
Any other kind applicable and then
First and Second Amendments again
They just hate them so much
These lawyers want to touch
Every place
Sacred on the face
Do you understand?
How repugnant they are again.

Just go back to Africa you pathetic lout swine.
We demand no more false flags of any kind.

What the fuck is their problem?
Bunch of racist trash,
Need not have made up any story
But they did
And these things that followed
Like for a banana republic governant
Like a Kamala Harris plot to skimp
The Rights away from white men basically
White women too
Like the whole black crew
Just so piping mad they got found out
Like the scoundrel gang seen going all out
Why would anyone let them have power at all?
When they are so vile at face
To waste all of our time on race
Enemy action, enemy lure
The made up history indeed therefore
The pizzagate condition
Of dimensional war
Isn’t that what
Space Force is for?


We really, really, really don’t like lying Kamala. No one could.
The issue is about seeing it at all.
At all.
On tv.
We need peace actually.
This thing is the opposite of peace.
Pure hate speech,
Coup thing,
No truth or civility to bring,
Just pure disaster energy.

Some sort of event took place.
The event they say,
A happening verily,
What is going on today?
27 hours away from 11/5/24,
Countdown furthermore
November surprise
Continues we surmise

Such shame, much fail, how repugnant a Korean tale.
Hey!
Verily!
How are we?
Better than before?
Because we say,
In the USA
We demand a True President every day
And not just some lady
Because they say on tv
Woman vote for please be
For woman reason
Not at all
They are satanic as hell recall
They rely on purity spiral
Of mind control
In the roll
At it’s end, uglier and then
How to do,
What response Underworld through,
Ok?






Slavery gang talking about slavery again?
How dystopian, Orwellian, satanic, Machiavellian, or whatever other level on, the dimension of hell begone, do you understand how the land is at odds with them?
Pizzagate 101: sex cult must be done, sex slavery ring is going to be very ugly kind of tv, do you understand, yet again, what is at stake?

It’s like
We call Harris a “double”
But space alien too
A metaphor of a kind
For what a double in the mind
Requires protection from we find
Et cetera in line




Too much purity spiral,
Too much fake tv,
Nothing of any
Kind of quality.

In every way fundamentally too.




You understand?
Who would be the victims then?
Like two options here,
You understand,
What are the implications again,
Why the universal recalcitrance in the media
To do any logic at all
On topics of recall
Textual and those
That are the most sensitive of all,
Understand
No one trusts them at all
Fake news that all
Was what they call
NYC media all
Ignores the history and
Historicity
Like an enemy from prehistory
Those parts of the story
We are here to recall
As the best histories of them all
Are true in full.

Soviet communism?
Basically, out of control,
Where’d it go?

The MYSTERY BABYLON part of the internet?

Is that like a sex cult with lots of drugs?

Do you understand?
What is the consequence,
Of such kind of culture
Making itself in a way,
Like a mortal enemy,
Tunnel rat basically,


What kind of crooked cop is that?

Crooked cop town of CA is very unsound,

Number town
Goes to Podesta we found
And like a Marina Del Ray
Cover-up entity
Coupbunga
Coupbama
Nobody want a
Strange psychopath
From the California bar
Or whatever that is
Something beyond the dimension by far

Kamala Harris
Maya Harris
Nancy Pelosi
Goat Head false flag town
California attorney gang
Not nice to anyone at all
Serbian war crime division
Of Hitler-esque tactics provision
For like practice and theory
What the AG of CA
As they would maybe
Consider actually
What do they do with pornography?
The cover-up industry,
Prostitution and the
Trafficking of children,
Et cetera
&c.
Of Obunga town
and the
Obungastani
Coupbama town division
Is not even in the dimension we found
CA goes down hard
When unsound
Do you understand?
Are you entertained by ACM?

CSPAN bookstore, getting creepier by the day, do you understand, where was Kamala Harris in this network again?

What kind of network is that?
























Where are we?
What is their problem?
Like a net and the nest,
Of lawyers and dentists,
And then the,
Number 50 anomaly,
Of what is power in DC
To Democrat menace basically
Very much the
Trafficking amok
This dissertation is stuck
Not at all
But recall
It was the Gath Protocol
:

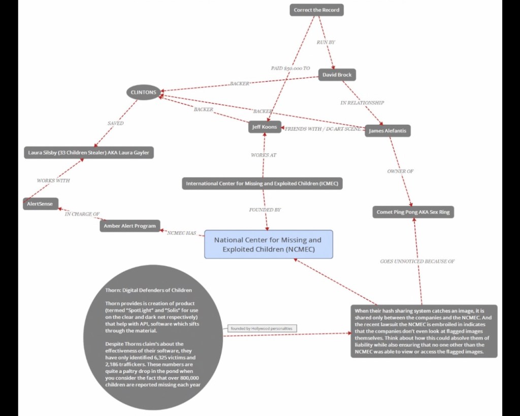
What comes after comet? See the photos above from the maps program.